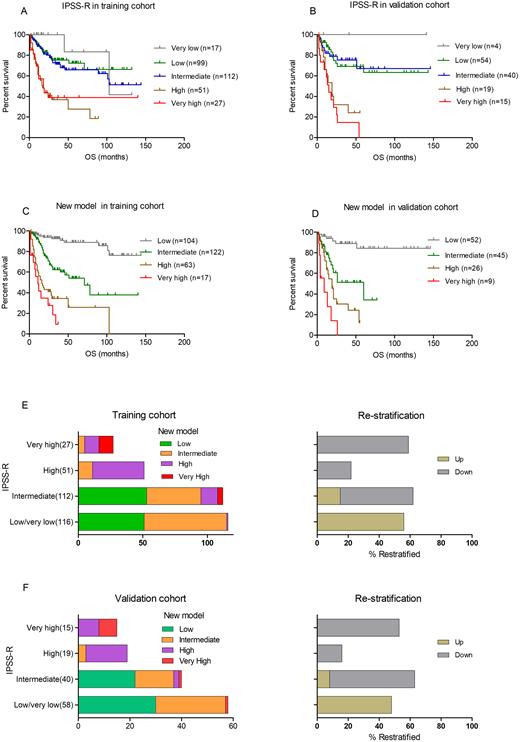
Incorporation of mutations in the revised international prognostic scoring system (IPSS-RM) can improve risk stratification in myelodysplastic syndromes (MDS). The independent prognostic significance of bone marrow fibrosis (BMF) is challenged under currently molecular prognostic models. In this study, clinical and mutational data from 438 MDS patients were analyzed retrospectively. Patients were divided into training (n=306) and validation (n=132) cohorts by randomization. BMF was associated with worse overall survival both in the training cohort and validation cohort. In the training cohort, age, IPSS-R, BMF and mutations in RUNX1, TP53, U2AF1, and BCOR were significantly associated with OS. Independent significant prognostic factors included age, IPSS-R, BMF, TP53 and U2AF1 in multivariate analysis. Using the weighted coefficients of each prognostic factor, we developed a simplified prognostic system that added the impact of age, BMF, TP53 and U2AF1 to IPSS-R. Four risk groups were produced: low, intermediate, high and very high with median OS of not reached, 76, 16 and 11 months in the training cohort, and not reached, 60, 19 and 9 months in the validation cohort, respectively. The new model yielded more separated survival curves than IPSS-R model. More than 50% of patients were re-stratified, especially in IPSS-R intermediate group. In addition, Our model had a better C-index (0.61 in training cohort and 0.63 in validation cohort), compared to IPSS-RM model(0.59 and 0.58) and IPSS-R (0.57 and 0.56). In conclusion, BMF was an independent significant prognostic factor in MDS and adding BMF into prognostic scoring system improved its predictive capacity.

No relevant conflicts of interest to declare.

Author notes

*

Asterisk with author names denotes non-ASH members.

Sign in via your Institution